|
Interior-point-optimisation
1.0-1
Interior-pointoptimisationlibrary
|
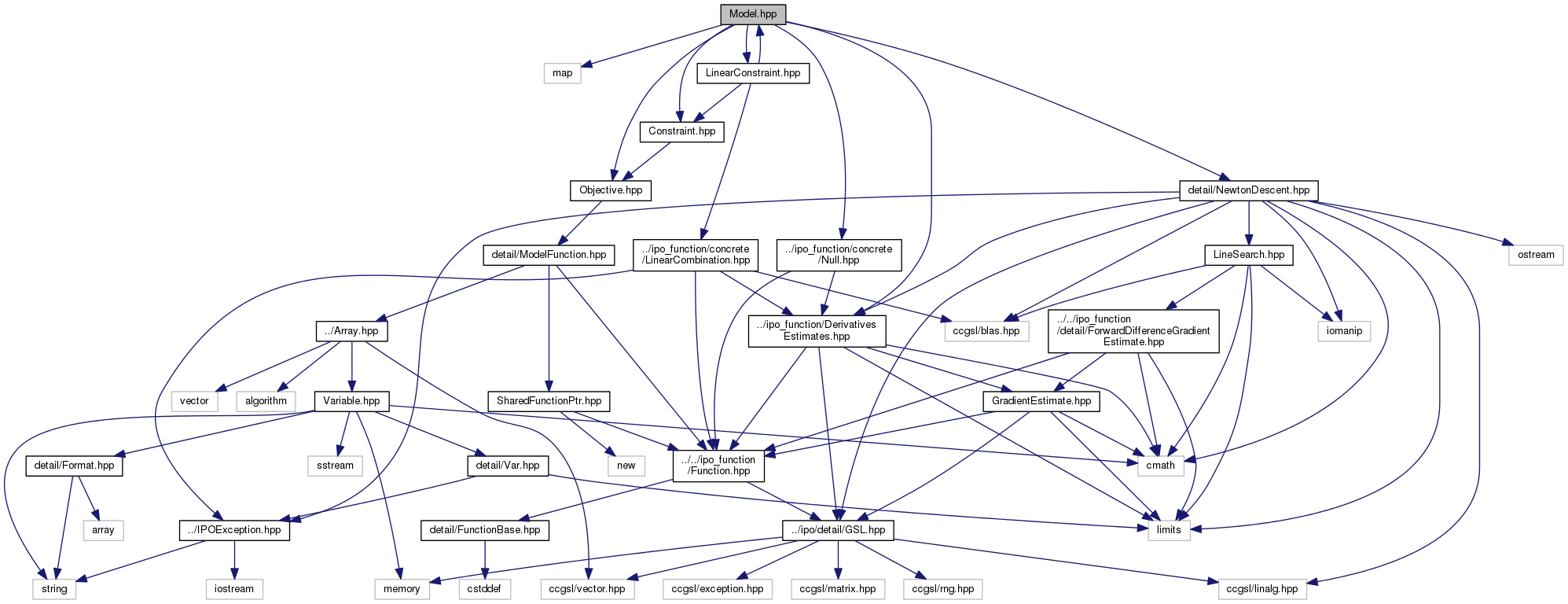
#include <map>#include "Objective.hpp"#include "Constraint.hpp"#include "../ipo_function/DerivativesEstimates.hpp"#include "detail/NewtonDescent.hpp"#include "../ipo_function/concrete/Null.hpp"#include "LinearConstraint.hpp"

Go to the source code of this file.
Classes | |
| class | ipo::Model |
| Model an interior-point optimisation problem. More... | |
| class | ipo::Model::Parameters |
| class | ipo::Model::Subvector |
| Abstract base class for subvector classes. More... | |
| class | ipo::Model::DirectSubvector |
| This class gives direct access to a subvector of a vector. More... | |
| class | ipo::Model::IndirectSubvector |
| This class gives direct access to a subvector of a vector. More... | |
Namespaces | |
| ipo | |
| This namespace holds all the interior-point optimisation classes. | |
| ipo::detail | |
| Namespace for classes that handle details of interior-point optimisation that are not ordinarily accessed directly to set up and solve a convex optimisation problem. | |